OpenHire.lk
Service ads platform (public beta)
OpenHire.lk is a fast, reliable platform built specifically for service ads not for buying or selling items. If you run tuition classes, freelance, wedding services, or offer professional services (legal, design, consulting), you can publish an ad with details, contact number, and an image. This is my idea I founded the project and started development in June 2025 after noticing a gap in service-ad marketplaces in Sri Lanka. The product is currently in public beta and aims to make listing services quick and accessible.
Tech Stack
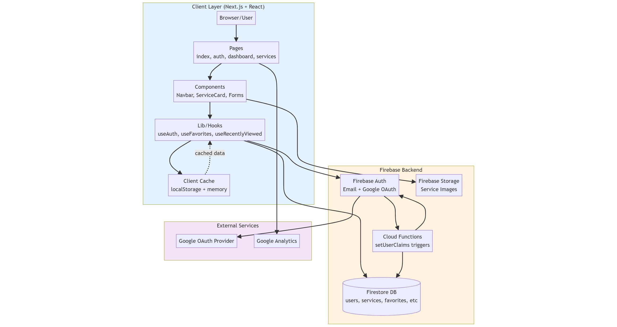
- Framework: Next.js
- Backend: Firebase (Firestore + Firebase Auth)
- Security: Firestore security rules and auth guards
- Frontend: Tailwind CSS
- Deployment: Vercel
Security
The platform implements standard web security headers and policies (CSP, HSTS, X-Content-Type-Options, X-Frame-Options, Permissions-Policy, Referrer-Policy) together with Firebase Auth and strict Firestore rules to protect data and prevent common attacks (XSS, clickjacking, SSL stripping, data exfiltration, CSRF, etc.).
Current score: Mozilla Observatory Grade: B, Security Headers Grade: A+
Market research summary
local classifieds and marketplaces in Sri Lanka tend to focus on goods rather than services. Early user interviews and informal testing indicate a gap for a dedicated, easy-to-use service ads product tutors, wedding vendors, freelancers and small professional businesses show demand for simple listing tools, clear contact visibility, and low-friction onboarding.
Challenge
Service providers need a simple, low-friction way to list their services. The main problems are friction during sign-up, unclear listing formats, and maintaining trust & spam protection while keeping the platform accessible.
Solution
Built a focused ads platform that lets users publish up to 5 free service ads with minimal onboarding. Firebase handles authentication and data storage, while security rules protect listings and contact information. The UX focuses on quick creation, clear fields, and reliable image uploads.
The platform is in public beta open for testing and feedback: listings are free, and the aim is to iterate quickly based on real user needs.
If you're interested in discussing partnerships, collaboration, or supporting growth (marketing and user acquisition), please reach out via the contact links above.







